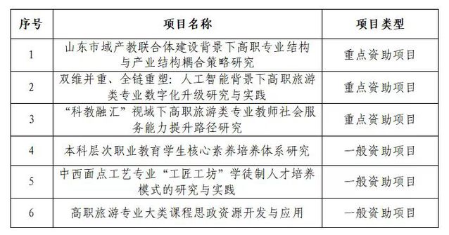
本网讯(教务处 张坦)近日,山东省教育厅公布了2023年山东省职业教育教学改革研究项目立项名单,学校6个项目获批立项,其中,重点资助项目3项、一般资助项目3项。

此前,学校教务处修订教学改革研究项目管理相关政策制度,进一步规范项目的申报、开题、验收等全流程运行管理,加大对能改、真改、实改项目的支持力度,调动教师参与教学改革和开展教学研究的积极性。本次项目申报过程中,学校在教师自主申报、校外专家评审的基础上,采用教学成果培育模式实施集中全面培训、重点跟踪辅导的形式,加强对拟推荐项目的重点指导,以项目申报推动学校教师教育教学改革研究创新能力持续提升,最终立项项目数量和质量均居省内高职院校前列。
下一步,教务处将按照省教育厅有关规定,切实加强研究项目的过程管理与资源支持,督促项目负责人科学制定研究计划,及时组织项目开题,合理安排研究进度和成员分工,确保按时高质量完成研究任务,以期取得高水平研究成果,助力学校“双高计划”建设和第二次创业新征程。
(通讯员:孙康 审稿:于进亮 责任编辑:周晓莉 来稿日期:2月4日)

