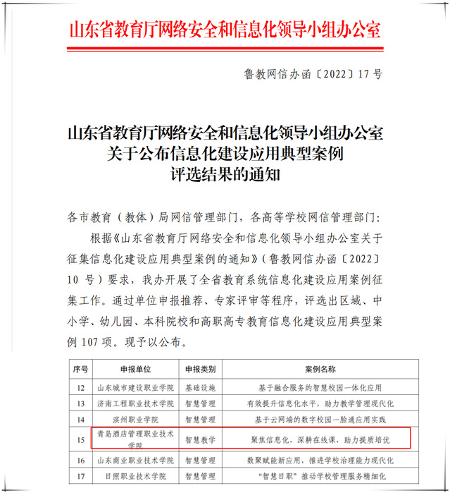
本网讯(教务处 教育信息中心)近日,山东省教育厅网络安全和信息化领导小组办公室下发了《关于公布信息化建设应用典型案例评选结果的通知》(鲁教网信办函〔2022〕17号),beat365报送的案例《聚焦信息化,深耕在线课,助力提质培优》入选。

此次入选案例以酒店工程学院马媛媛副教授的《电梯安装与维护》课程为范本,立足学校课程提质培优综合改革的基本思路,聚焦信息技术在课程组织与考核的具体实现,引入学校推动课程改革过程中的系列物化成果,生动呈现“教学一体化平台”强化课程标准体系、“沉浸式移动课堂”迭代课程教学模式、“新型考核评价系统”创新课程考核模式、“多元信息资源库”加持课程资源建设等信息技术与课堂教学深度融合的创新动作,形成具有较强引领性和推广价值的典型经验做法。
据悉,本次案例征集历经校内申报、单位推荐、专家评审等工作程序,评选出区域、中小学、幼儿园、本科院校和高职高专教育信息化建设应用典型案例107项。校内评选中,教育信息中心全程组织,教务处统筹指导,各二级院部主动响应,有关课程团队积极凝练,最终成功跻身典型案例入选范围,将学校课程改革经验做法向全省教育系统展示推广。
近年来,学校高度重视信息化建设,全面提升教育信息化水平,努力推动信息技术与教育教学深度融合。学校将以此次案例入选为契机,进一步总结工作经验,持续提升信息化参与教学改革创新的水平,促进教育信息化向教育智能化升级,以数智思维推动智慧教学,重视实际应用成效,以可控、可视、可赋能的原则推进学校智慧教育进程。
(通讯员:田子兰 审稿:陈健 责任编辑:周晓莉 来稿日期:8月20日)

