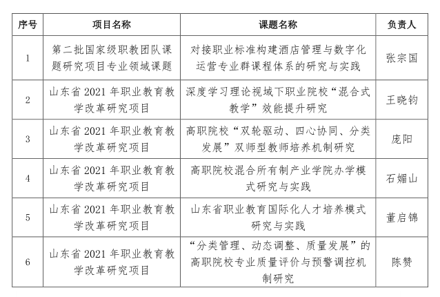
本网讯(教务处 张坦)近日,根据教育部和山东省教育厅公布结果,我院成功立项1项第二批国家级职教团队课题研究项目和5项山东省2021年职业教育教学改革研究项目。具体立项情况如下:

今年以来,学院以山东省“部省共建职业教育创新发展高地”建设为引领,以“国家级职业教育教师教学创新团队”为平台,紧紧围绕“双高计划”建设目标要求,进一步修订完善教学改革研究项目管理各项政策制度,举办各类教学改革项目推进会和研讨会,推动学院教师教育教学改革研究创新能力持续提升,在高水平项目立项、高质量教改成果方面均取得了新的突破。
下一步,教务处将按照项目主管部门的有关规定,切实加强过程管理,督促项目负责人科学制定研究计划,及时组织项目开题,合理安排研究进度和成员分工,确保按时高质量完成研究任务,助力学院“三教”改革和“双高计划”建设。
(通讯员:孙康 审稿:于进亮 责任编辑:周晓莉 来稿日期:12月27日)

