学院名片
★ 全国第一所独立设置的酒店管理职业技术学院
★ 山东省首批优质高等职业院校
★ 山东省首批技能型特色名校
★ 全国职业教育先进单位
★ 全国职业院校数字校园建设实验校
★ 全国旅游职业教育校企合作示范基地
★ 全国注册烹饪大师认证基地
★ 全国邮政行业人才培养基地
★ 全国“高等职业院校国际影响力50强”院校
招生计划
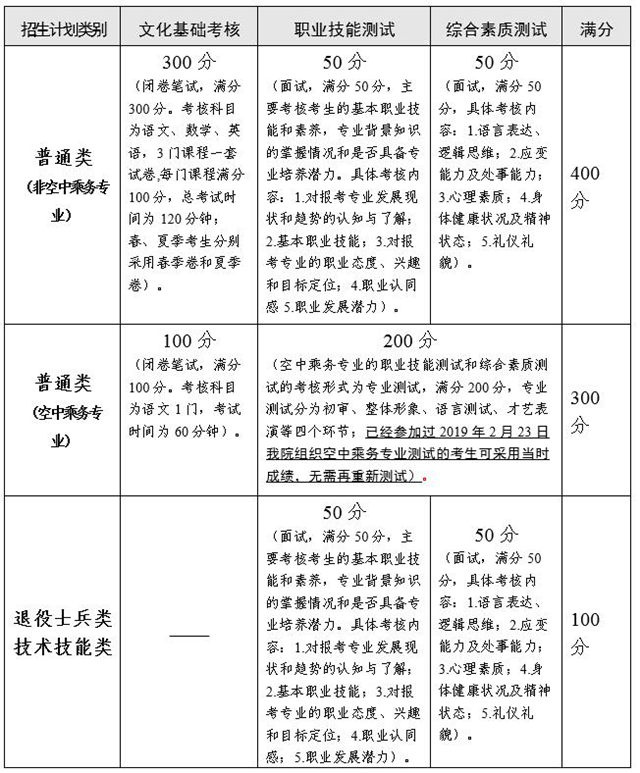
学院2019年单独招生计划1505人(普通类1200人,退役士兵100人,技术技能类205人)。考生可登入http://wsbm.sdzk.cn/gzdz/,于4月14日—16日(每天8:00—20:00)进行报名。
印象学院
beat365中国官网是经教育部批准成立的省属公办全日制普通高校,历史可追溯到1945年成立的私立青岛商科职业学校。学院下设6个二级学院,开设37个专业,面向全国招生,现有全日制在校生14000余人。
学院坐落于素有“红瓦绿树、碧海蓝天”之称的中国最美海滨城市、中国最宜居城市、2018上海合作组织青岛峰会举办地——青岛市。
学院位于青岛中心城区,东临海上第一名山崂山,西依李村河生态公园,北邻青岛国际院士港和2014世界园艺博览会会址,周边高校林立、教育资源丰富,是莘莘学子求学上进的理想之地。
★广受赞誉的学院品牌 学院是全国第一所独立设置的酒店管理职业技术学院,是山东省首批优质高等职业院校、山东省首批技能型特色名校、全国职业教育先进单位、全国职业院校数字校园建设实验校、全国旅游职业教育校企合作示范基地、全国注册烹饪大师认证基地、全国邮政行业人才培养基地、全国“高等职业院校国际影响力50强”院校、山东省文明单位、青岛市文明校园。
★超越期望的人才培养 学院落实立德树人根本任务,坚持“职业素养过硬、职业技能扎实、职业发展持续”的人才培养理念,培养“绅士风度、淑女风范”的职业化人才,优化学生成长成才个性化育人条件与环境,永远超越学生的学习意愿和就业期望。2012年以来,累计获得烹饪、中英文导游、中餐宴会设计、西餐宴会设计等4个国赛项目一等奖20个,获得烹饪赛项、中餐宴会设计赛项全国一等奖第一名。
★雄厚一流的师资力量 学院拥有教育部职业教育教学指导委员会专家3名,省级教学指导委员会专家9名,全国青年岗位能手3人,山东省教学名师3人,省级教学团队5个,省级青年技能名师4人,省级职业教育名师工作室2个,省级职业教育技艺技能传承创新平台2个,青岛高校教学名师6人,山东省先进工作者1人、旅游教育名师1人、旅游教育杰出青年教师1人、青岛市劳动模范2人、青岛市会计领军人才1人。
★丰硕显著的教学成果 全国职业院校示范专业点2个,中央财政支持建设专业2个,国家在线开放课程2门;专本贯通分段培养专业2个,省级示范专业2个,省级特色专业7个,省级品牌专业群2个,省级以上精品课程37门;国家级现代学徒制试点项目1个,省市级现代学徒制试点项目7个,牵头开发省级教学指导方案7个;国家级、省级教学成果奖14项;青岛市高职重点建设专业6个。旅游专业大类办学实力连续六年排名省内高职第一。
★广泛深入的国际交流 学院是全国首批“中美高素质技能型、应用型人才联合培养百千万交流计划”项目院校,与加拿大卡纳多学院、澳大利亚南澳TAFE学院、台湾高雄餐旅大学等10个国家和地区的20余所院校、16个教育机构建立合作关系,广泛开展师资交流、学生交流、境外实习、外籍教师引进、优质教育资源引进等工作,先后被评为全国“高等职业院校国际影响力50强” “亚太职业教育影响力50强”,荣获世界职业院校与技术大学联盟卓越奖。
★突出明显的就业优势 学院深入推进产教融合、校企合作,创新“一创建三运营”就业服务体系,与香格里拉集团、洲际酒店集团、万豪酒店集团、海尔集团、海信集团、华润、中国银行等国内外名优企业建立了紧密的校企合作关系,健全德技并修、工学结合的高素质技术技能人才联合育人机制,学生整体就业率均在95%以上,用人单位对学生的满意度超过了98%。
beat365中国官网2019年单独招生计划表

考核科目及形式

联系方式
地址:山东省青岛市九水东路599号
电话: 0532—86051513 86051666 86051512 86051599
网址:http:
邮编:266100

